THÀNH PHẦN VÀ MỐI QUAN HỆ PHÁT SINH LOÀI CUA (MALACOSTRACA: BRACHYURA) Ở DẢI CÂY NGẬP MẶN ĐẦM CÙ MÔNG, PHÚ YÊN
Chi nhánh Ven biển, Trung tâm Nhiệt đới Việt - Nga
Số 30 Nguyễn Thiện Thuật, Nha Trang, Khánh Hòa
Số điện thoại: 0975001125; Email: tuylipyellow@gmail.com
Nội dung chính của bài viết
Tóm tắt (Abstract)
COMPOSITION AND PHYLOGENETIC RELATIONSHIPS OF CRAB (MALACOSTRACA: BRACHYURA) IN THE MANGROVE STRIP OF CU MONG BAY, PHU YEN
Crabs, also known as true crabs (Malacostraca: Brachyura), play a key role in the structure and function of the ecosystem as well as have a great influence on other creatures in the mangrove forest. Vietnam is located in an area with a large area of mangrove forests with the highest crab species richness in the world. Previous studies in Vietnam evaluated the diversity of mangrove crab species, but the approach was mainly based on morphological characteristics. The present article presents the species composition and molecular phylogenetic relationships of mangrove crabs in Cu Mong Bay, Phu Yen province. Through two surveys, 9 species belonging to 7 genera, 6 families, 2 superfamilies of crabs were recorded, of which 2 species (Parasesarma peninsulare and Metopograpsus oceanicus) were recorded for the first time in Vietnam. Species composition does not differ between rainy and dry seasons. The phylogenetic tree based on the COI mtDNA gene sequences shows that mangrove crabs are monophyletic at the genus and family level, while polyphyletic at superfamily level with two families Dotillidae and Ocypodidae of the superfamily Ocypodoidea are located on the same branch with families in the superfamily Grapsoidea. The research results contribute to the basis for inventorying crab diversity in coastal marine ecosystems, contributing to proposals for conservation and development of crab resources in Phu Yen.
Từ khóa (Keywords)
Crab, mangrove, phylogenetic relationship, COI mtDNA, Cua, Rừng ngập mặn, phát sinh loài
Chi tiết bài viết
1. MỞ ĐẦU
Rừng ngập mặn (RNM) là một trong những hệ sinh thái quan trọng, có năng suất sinh học vào loại cao nhất trên thế giới, là nơi cư ngụ và cung cấp thức ăn cho nhiều loài động vật trên cạn, dưới nước ở vùng ven biển và biển ven bờ. Trong RNM, cua đóng vai trò then chốt đối với cấu trúc, chức năng của hệ sinh thái cũng như có ảnh hưởng lớn đến các loài sinh vật khác [1]. Vì nguồn thức ăn chính của cua là lá cây rụng và chất hữu cơ trầm tích [2], các nghiên cứu đã chứng minh cua có khả năng xử lý từ 30% - 90% lượng lá rụng hàng năm ở các RNM [3]. Ngoài ra, với khả năng đào hang làm cho nền trầm tích được tơi xốp, thoáng khí hơn, điều tiết dòng nước từ đó thúc đẩy sự sinh trưởng và phát triển của cây rừng cũng như những sinh vật nhỏ hơn sống trong đất [1]. Đối với con người, nhiều loài cua RNM như Scylla serrata, S. paramamosain, S. transquebarica, S. olivacea, S. oceanica… có vai trò kinh tế, thương mại và là đối tượng nuôi trồng quan trọng [4].
Số liệu tổng hợp cho thấy đã có trên 1 000 loài cua RNM được ghi nhận trên thế giới, chủ yếu thuộc các họ Panopeidae, Pinotheridea, Grapsidae, Gecarcinidae, Sesarmidae, Varunidae, Ocypodidae, Ucididae và Portunidae, trong đó hai họ Grapsidae và Ocypodidae chiếm hơn 80% số lượng loài [5, 6]. Kết quả tổng hợp cũng đã ghi nhận 11 vùng địa lý sinh học khác nhau đáng kể của cua RNM, trong đó vùng Ấn Độ - Tây Thái Bình Dương có độ giàu loài và số loài đặc hữu cao nhất.
Việt Nam là quốc gia có bờ biển trải dài với khoảng 28 tỉnh thành ven biển từ Quảng Ninh đến Cà Mau có RNM. Hiện nay, RNM Việt Nam chủ yếu phân bố ở đồng bằng sông Cửu Long, chiếm 78%, tiếp đến là vùng ven biển Đông Bắc (13%) và đồng bằng sông Hồng (6,5%), vùng ven biển miền Trung chiếm khoảng 1,5% tổng diện tích rừng ngập mặn toàn quốc [7]. Tổng hợp các kết quả nghiên cứu cho thấy, đã có khoảng trên 140 loài cua RNM, thuộc 49 giống, 20 họ, 12 liên họ được ghi nhận ở Việt Nam. Trong đó, liên họ Grapsoidea (khoảng 49 loài) và Ocypodoidea (khoảng 54 loài) chiếm ưu thế ở hầu hết các khu vực nghiên cứu [4, 8-16]. Tương ứng với độ lớn về diện tích và sự phong phú về thảm thực vật rừng, số lượng các loài cua RNM được ghi nhận ở miền Nam (92 loài), miền Bắc (77 loài), và miền Trung (50 loài) có sự khác biệt. Tại mỗi miền cũng có những đặc trưng riêng với những loài chưa được ghi nhận ở các miền khác. Ngoài ra, hầu hết các nghiên cứu về thành phần loài cua RNM đều dựa theo phân tích đặc điểm hình thái. Gần đây, tác giả Shih và cộng sự [15, 16] đã sử dụng phương pháp sinh học phân tử để định danh loài và đánh giá mối quan hệ phát sinh các loài cua rạm giống Metaplax và cua cát Ocypodidae tại một số quốc gia trong đó có Việt Nam.
Đầm Cù Mông thuộc thị xã Sông Cầu, tỉnh Phú Yên. Tại đây, rừng ngập mặn chỉ còn là các dải cây ngập mặn phân bố thưa thớt dọc các kênh, lạch dẫn nước trong vùng nuôi trồng thủy sản ở phường Xuân Cảnh với tổng diện tích khoảng hơn 7 ha [17]. Hiện chưa có công bố về thành phần loài cua RNM tại khu vực này.
Trong bài báo này, chúng tôi xác định thành phần loài và mối quan hệ phát sinh các loài cua tại dải cây ngập mặn Đầm Cù Mông, Phú Yên. Kết quả nghiên cứu góp phần làm cơ sở để kiểm kê sự đa dạng sinh học trong hệ sinh thái biển ven bờ, góp phần đề xuất bảo tồn và phát triển nguồn lợi sinh vật tại Phú Yên.
2. ĐỐI TƯỢNG VÀ PHƯƠNG PHÁP NGHIÊN CỨU
2.1. Đối tượng nghiên cứu
Đối tượng nghiên cứu: Các loài cua tại dải cây ngập mặn Đầm Cù Mông, tỉnh Phú Yên.
2.2. Phương pháp nghiên cứu
2.2.1. Thu và xử lý mẫu cua
Theo Nguyễn Xuân Hòa và cộng sự (2010) cây ngập mặn ở đầm Cù Mông phân bố chủ yếu tại phường Xuân Cảnh. Trong quá trình khảo sát, chúng tôi ghi nhận dải cây ngập mặn nằm dọc theo các kênh dẫn nước biển ở phường Xuân Cảnh và Xuân Bình. Mẫu cua được thu vào mùa mưa (tháng 12 năm 2022) và mùa khô (tháng 4 năm 2023) tại dải cây ngập mặn ở phường Xuân Cảnh và Xuân Bình thị xã Sông Cầu, tỉnh Phú Yên (Hình 1).
Tổng cộng 318 mẫu cua được thu trực tiếp bằng tay, bằng kẹp nếu cua chui trong hốc cây, hốc rễ, trên cây, đào bằng xẻng đối với cua sống ở nền đất rắn hoặc trong hang. Sau khi được thu thập, mỗi cá thể cua được bảo quản trong hộp nhựa riêng (có lỗ thông khí) có nhãn ghi các thông tin: địa điểm, thời gian, sinh cảnh... Mẫu cua sau đó được vận chuyển khô về phòng thí nghiệm để tiến hành các bước nghiên cứu tiếp theo [4].
2.2.2. Phương pháp định loại theo đặc điểm hình thái
Các đặc điểm hình thái được nghiên cứu trên mẫu cua tươi hoặc mẫu đã cố định. Cua được quan sát bằng mắt thường hoặc dưới kính soi nổi, được phân loại theo các tài liệu [4, 15, 16]. Mẫu cơ của 1 cá thể đại diễn cho mỗi loài được bảo quản trong cồn tuyệt đối cho các bước phân tích di truyền tiếp theo. Mẫu cua tươi sau khi quan sát được bảo quản trong cồn 70o và được lưu giữ tại phòng trưng bày mẫu Chi nhánh Ven biển, Trung tâm Nhiệt đới Việt - Nga.
Ảnh chụp mẫu được xử lý bằng phần mềm Photofilter [5].

Hình 1. Bản đồ địa điểm thu mẫu (Các chấm đỏ thể hiện địa điểm thu mẫu)
2.2.3. Phương pháp định loại theo đặc điểm di truyền phân tử
DNA cua được tách chiết bằng bộ kit Wizard® SV Genomic DNA Purification System (Promega - Mỹ). Vùng gen COI mtDNA được khuếch đại với cặp mồi LCO1490 và HCO2198 (Fomer và cộng sự, 1994) [18]. Phản ứng PCR được tiến hành với tổng thể tích 50 μl bao gồm: PCR master mix (Promega) 25 μl mồi xuôi (10 pmol) 1 μl, mồi ngược (10 pmol) 1 μl, DNA khuôn 5 μl và nước cất siêu tinh khiết 18 μl. Chu trình nhiệt của phản ứng PCR gồm giai đoạn biến tính ban đầu tại 94oC trong 3 phút, sau đó là 35 chu kỳ của 94oC trong 30 giây, 42oC trong 45 giây, 72oC trong 30 giây; bước kéo dài tại 72oC trong 7 phút, và bước bảo quản trong máy tại 4oC. Sản phẩm của phản ứng PCR được điện di trên gel agarose 1,5% nhuộm Ethidium bromide, kết quả là một băng DNA duy nhất, sáng rõ, có kích thước 650 bp. Sản phẩm PCR được giải trình tự hai chiều theo nguyên tắc Dye - labelles dideoxy terminator (Big Dye Terminator v.3.1, Applied Biosystems) bằng thiết bị ABI Prism 3.700 DNA Analyser (Applied Biosystems) [16].
Các trình tự gen được so sánh với dữ liệu từ Genbank bằng tính năng Blast Search nucleotide để định loại cua nghiên cứu.
2.2.4. Phương pháp xây dựng mối quan hệ phát sinh loài cua nghiên cứu
Phân tích di truyền các loài cua RNM được tiến hành với trình tự gen COI mtDNA dựa trên thuật toán Maximum Neighbor - Joining bằng phần mềm MEGA6 với giá trị bootstrap (độ lặp lại) 1000 lần. Cây phân loại được hiển thị và hiệu chỉnh bằng phần mềm TreeView [16].
3. KẾT QUẢ VÀ THẢO LUẬN
3.1. Thành phần các loài cua RNM tại đầm Cù Mông Phú Yên
Qua hai đợt thu mẫu, bằng phương pháp định danh hình thái, 9 loài của 2 liên họ, 6 họ, 7 giống đã được xác định. Trong đó, liên họ Ocypodoidea có 5 loài thuộc 3 họ: dã tràng Dotillidae, cua cát Ocypodidae và cáy bùn Macrophthalmidae; liên họ Grapsoidea có 4 loài thuộc 3 họ: cua rạm Varunidae, cua vuông Grapsidae và cáy rừng Sesarmidae (Bảng 1). Kết quả định danh phân tử dựa trên gen COI mtDNA bằng công cụ BLAST tương đồng với định danh hình thái. Trình tự từng loài trong nghiên cứu hiện tại và trình tự cùng loài từ Genbank có độ tương đồng cao (từ 98,9 đến 99,8%, Bảng 2, các tỷ lệ in đậm). Mã Genbank trình tự COI mtDNA của các loài cua trong nghiên cứu hiện tại được trình bày trong Bảng 1.
Bảng 1. Thành phần các loài cua tại RNM đầm Cù Mông, tỉnh Phú Yên
Liên họ | Họ | Loài (Mã Genbank) | Số cá thể cua RNM | |||
Xuân Cảnh | Xuân Bình | |||||
Mùa mưa | Mùa khô | Mùa mưa | Mùa khô | |||
Ocypodoidea | ||||||
| Họ dã tràng Dotillidae | |||||
| Scopimera globosa PP029075 | 4 | 3 | 3 | 5 | |
Họ cua cát Ocypodidae | ||||||
| Paraleptuca splendida PP029076 | 6 | 9 | - | - | |
Gelasimus vocans PP029137 | 21 | 26 | 28 | 15 | ||
Gelasimus borealis PP029077 | 17 | 13 | 26 | 18 | ||
Họ cáy bùn Macrophthalmidae | ||||||
| Macrophthalmus milloti PP029079 | 4 | 7 | 12 | 8 | |
Grapsoidea | ||||||
| Họ cua rạm Varunidae | |||||
| Metaplax tredecim PP029136 | 8 | 5 | 7 | 7 | |
Họ cua vuông Grapsidae | ||||||
| Metopograpsus oceanicus PP029135 | 3 | 4 | 2 | 2 | |
Họ cáy rừng Sesarmidae | ||||||
| Parasesarma peninsulare PP029138 | - | - | 2 | 2 | |
Parasesarma bidens PP029078 | 12 | 16 | 15 | 8 | ||

Hình 2. Hình chụp các loài cua trong liên họ Ocypodoidea
A, B - Gelasimus vocans; C, D - Gelasimus borealis; E, F - Paraleptuca splendidus; G - Macrophthalmus milloti; H - Scopimera globosa. Thước đo là 1 cm.


Hình 3. Hình chụp 2 loài cua trong liên họ Grapsoidea
A - Metaplax tredecim; B - Parasesarma bidens. Thước đo là 1 cm.


Hình 4. Hình chụp loài cua Metopograpsus oceanicus
A - M. oceanicus; B - Đốt bàn của càng; C - Dãy lông cứng ở chân bò (mũi tên);
D - Chân bụng cua đực. Thước đo: A - 1 cm, B, C, D - 0,5 cm.
Cấu trúc đốt bàn và các ngón của càng lớn ở cua đực là đặc điểm hình thái quan trọng để phân biệt các loài trong họ cua cát Ocypodidae. Loài Gelasimus vocans với đốt bàn có màu cam vàng, nhạt dần về mặt lưng. Các đầu ngón dẹt, hình lưỡi kiếm, ngón cử động có màu trắng hơi cong, ngón cố định có màu cam hoặc vàng với hai răng lớn hình tam giác (Hình 2A, B). Khác với G. vocans, G. borealis có ngón cử động thẳng và ngón cố định không có răng lớn (Hình 2C, D). Loài Paraleptuca splendidus có đốt bàn màu đỏ cam, các ngón màu cam nhạt, tròn, cong tạo thành khoảng trống lớn, mặt trong các ngón có răng nhỏ, tù (Hình 2E, F).
Đặc điểm phân loại của loài cáy bùn Macrophthalmus milloti là hàng lông cứng ở mặt trong đốt đùi (Hình 2G) và cặp chân bụng số 1 của cua đực có phần đầu uốn cong. Loài dã tràng Scopimera globosa có gờ với 20 hạt tròn nhỏ dưới ổ mắt và các lông mềm màu sáng ở các chân bò (Hình 2H).
Metaplax tredecim được phân biệt nhờ có gờ gồm 6 hạt lớn và 10 hạt nhỏ dưới hốc mắt và các ngón của càng không có răng lớn (Hình 3A). Đặc điểm phân loại chính của loài Metopograpsus oceanicus so với các loài khác trong giống là mai có hình thang và dãy lông cứng ở các chân bò (Hình 4A, C). Mặt lưng của ngón cử động ở càng của loài cáy Parasesarma bidens có một hàng gồm 14 hạt hình trứng, và một hàng với 12 hạt tròn nhỏ ở mép trong (Hình 3B). Trong khi càng của loài Parasesarma peninsulare có dãy 10 hạt tròn, đều ở mặt lưng và 12 hạt tròn nhỏ ở mép trong (Hình 5B, C).

Hình 5. Hình chụp loài cua Parasesarma peninsulare
A - P. peninsulare; B - Mặt trước của đốt bàn ở càng;
C - Mặt lưng của đốt bàn ở càng (mũi tên chỉ dãy hạt); D - Chân bụng cua đực. Thước đo: A - 1 cm; B, C, D - 0,2 cm.
Chín loài cua được ghi nhận (Hình 2, 3, 4, 5) đều là những loài phổ biến ở các RNM khu vực Tây Thái Bình Dương. Tuy nhiên, có 2 loài Metopograpsus oceanicus (Hình 4) và Parasesarma peninsulare (Hình 5) lần đầu tiên được phát hiện tại Việt Nam. Các loài Gelasimus vocans, G. borealis, Parasesarma bidens có phân bố rộng khi được ghi nhận ở cả 3 miền của Việt Nam, Metaplax tredecim được phát hiện tại Khánh Hòa và Quảng Ninh, trong khi các loài Scopimera globosa, Gelasimus splendidus, Macrophthalmus milloti đã được ghi nhận ở Khánh Hòa [4, 8-16].
Thành phần loài cua có sự khác biệt ở hai địa điểm thu mẫu. Loài cua cát Paraleptuca splendidus chỉ được ghi nhận dải cây ngập mặn phường Xuân Cảnh, trong khi loài cáy rừng Parasesarma peninsulare được bắt gặp ở phường Xuân Bình. Không ghi nhận sự khác biệt về thành phần loài giữa mùa mưa và mùa khô.
Bài báo hiện tại lần đầu tiên công bố về thành phần loài cua RNM tại Đầm Cù Mông cũng như tại tỉnh Phú Yên. So sánh với số liệu trước đây trong các tài liệu [4, 11, 13, 15, 16], tại các tỉnh ven biển miền Trung như Thanh Hóa (26 loài), Nghệ An (17 loài), Hà Tĩnh (8 loài), Quảng Trị (1 loài), Thừa Thiên Huế (14 loài), Quảng Nam (14 loài) và Khánh Hòa (19 loài) cho thấy thành phần loài cua tại dải cây ngập mặn Đầm Cù Mông có tính đa dạng không cao. Nguyên nhân là do diện tích cây ngập mặn tại đây còn lại rất ít, số lượng loài cây ngập mặn và các sinh cảnh cũng không phong phú, chỉ là các dải cây ở ven các kênh, rạch, đìa nuôi đã hạn chế môi trường sống của các loài cua RNM.
3.2. Mối quan hệ phát sinh của các loài cua
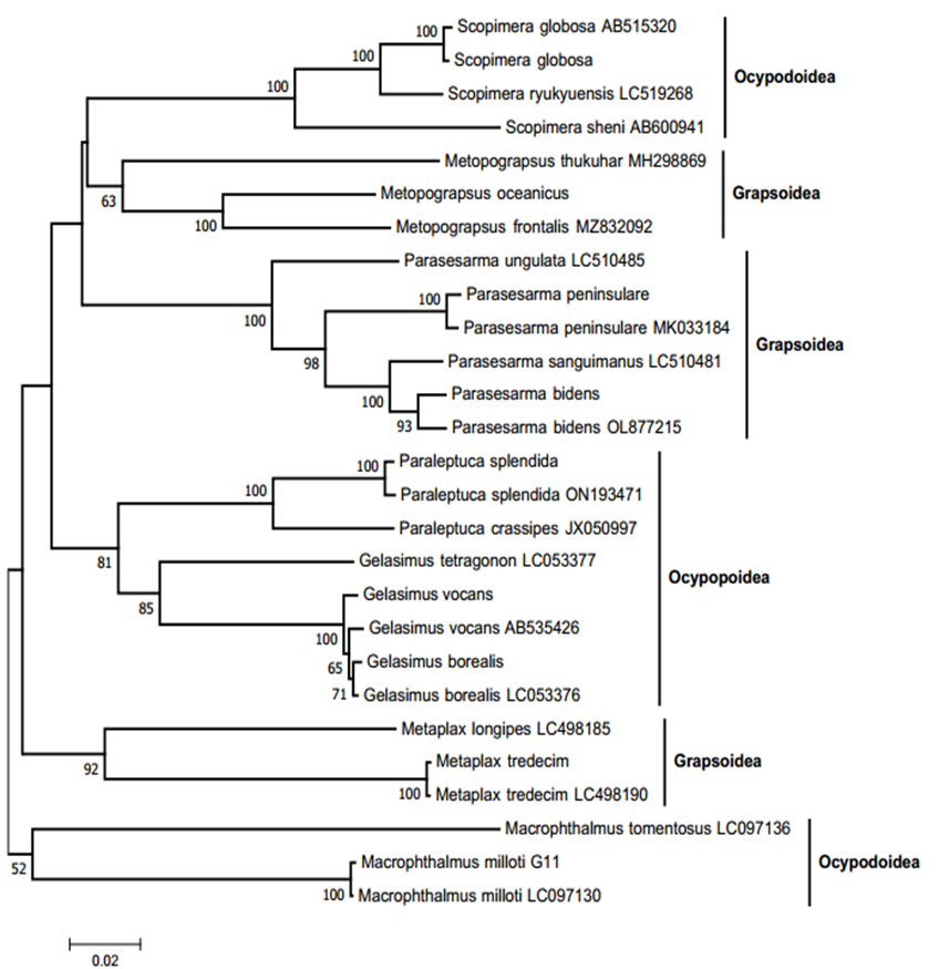
Cây phát sinh loài của các loài cua RNM thu tại Đầm Cù Mông, Phú Yên được xây dựng dựa trên trình tự COI mtDNA (9 trình tự trong nghiên cứu hiện tại và 18 trình tự từ Genbank) (Hình 6) sử dụng thuật toán Neighbor-joining. Giá trị tin cậy Bootstrap với số lần lặp lại 1000 dao động từ 45 - 100%. Các nhánh có giá trị tin cậy >50% được thể hiện. Sự tương đồng về trình tự COI mtDNA của các loài được phân tích dao động từ 75,3% đến 99,8% (Bảng 2).
Cây phát sinh loài cho thấy sự đa ngành ở mức độ liên họ khi họ cáy bùn Macrophthalmidae của liên họ Ocypodoidea nằm trên một nhánh riêng và họ dã tràng Dotillidae và họ cua cát Ocypodidae nằm trên cùng nhánh với các họ trong liên họ Grapsoidea.
Sáu họ cua được tìm thấy đều thể hiện là những họ đơn ngành với mỗi họ nằm trên một nhánh riêng, có sự phân tách di truyền rõ ràng. Hai họ dã tràng Dotillidae và cua vuông Grapsidae có quan hệ gần gũi và cùng nằm trên một nhánh lớn với họ cáy rừng Sesarmidae. Ở mức độ giống cũng cho thấy sự đơn ngành với hai giống Paraleptuca và Gelasimus thuộc họ cua cát Ocypodidae có sự phân tách di truyền.
Bảng 2. Sự tương đồng trình tự gen COI mtDNA của các loài cua RNM (%)
1 | 2 | 3 | 4 | 5 | 6 | 7 | 8 | 9 | 10 | 11 | 12 | 13 | |
1 | ID | ||||||||||||
2 | 99,6 | ID | |||||||||||
3 | 96,4 | 96,4 | ID | ||||||||||
4 | 90,9 | 90,9 | 90,5 | ID | |||||||||
5 | 83,7 | 83,5 | 84,1 | 82,5 | ID | ||||||||
6 | 83,2 | 83,0 | 83,9 | 82,2 | 91,6 | ID | |||||||
7 | 82,3 | 82,5 | 82,0 | 81,0 | 86,3 | 84,9 | ID | ||||||
8 | 80,0 | 80,0 | 80,6 | 79,1 | 81,8 | 81,3 | 80,5 | ID | |||||
9 | 80,0 | 80,0 | 80,6 | 79,1 | 81,8 | 81,3 | 80,5 | 99,8 | ID | ||||
10 | 80,5 | 80,8 | 80,8 | 79,4 | 80,6 | 79,1 | 79,8 | 84,7 | 84,6 | ID | |||
11 | 81,7 | 81,7 | 81,7 | 81,0 | 82,7 | 84,2 | 81,0 | 80,1 | 80,0 | 82,5 | ID | ||
12 | 81,3 | 81,3 | 81,7 | 81,0 | 82,5 | 84,1 | 81,0 | 80,3 | 80,1 | 82,9 | 99,4 | ID | |
13 | 81,8 | 82,2 | 82,0 | 81,7 | 81,8 | 82,7 | 81,5 | 79,1 | 79,3 | 82,7 | 93,6 | 93,5 | ID |
14 | 81,0 | 81,1 | 81,0 | 79,6 | 85,2 | 85,2 | 84,1 | 81,1 | 81,3 | 83,0 | 85,8 | 85,6 | 86,6 |
15 | 81,1 | 81,0 | 81,1 | 79,8 | 84,6 | 85,1 | 83,9 | 81,0 | 81,1 | 83,4 | 85,6 | 85,4 | 86,8 |
16 | 80,8 | 80,6 | 80,8 | 79,4 | 84,9 | 85,1 | 83,9 | 81,5 | 81,7 | 83,0 | 85,9 | 85,8 | 86,4 |
17 | 81,0 | 80,8 | 81,0 | 79,6 | 85,1 | 85,2 | 84,1 | 81,5 | 81,7 | 82,9 | 86,1 | 85,9 | 86,6 |
18 | 82,9 | 82,9 | 82,9 | 82,7 | 84,4 | 84,2 | 83,0 | 80,0 | 79,8 | 83,5 | 86,8 | 87,0 | 87,6 |
19 | 81,7 | 81,8 | 82,3 | 81,5 | 83,5 | 82,7 | 81,8 | 80,3 | 80,3 | 81,8 | 80,1 | 80,6 | 80,5 |
20 | 81,7 | 81,8 | 82,2 | 81,5 | 83,7 | 82,5 | 82,0 | 80,0 | 80,0 | 81,8 | 80,1 | 80,3 | 80,6 |
21 | 82,7 | 82,9 | 82,7 | 80,6 | 83,0 | 81,8 | 81,5 | 80,3 | 80,3 | 81,3 | 80,3 | 80,1 | 81,0 |
22 | 83,0 | 83,2 | 83,2 | 80,8 | 83,4 | 82,2 | 81,5 | 79,8 | 79,8 | 81,1 | 80,1 | 80,0 | 81,1 |
23 | 82,3 | 82,5 | 83,0 | 80,8 | 85,2 | 83,9 | 83,4 | 82,2 | 82,2 | 82,2 | 82,0 | 82,2 | 82,5 |
24 | 82,2 | 82,3 | 82,5 | 81,8 | 83,2 | 83,0 | 82,5 | 80,3 | 80,3 | 81,1 | 80,6 | 80,8 | 80,6 |
25 | 80,5 | 80,3 | 80,8 | 80,1 | 83,9 | 82,3 | 80,5 | 81,1 | 81,1 | 80,5 | 81,7 | 81,5 | 80,3 |
26 | 80,6 | 80,5 | 81,0 | 80,3 | 83,7 | 82,2 | 80,3 | 81,3 | 81,3 | 80,6 | 81,8 | 81,7 | 80,5 |
27 | 76,9 | 77,2 | 76,5 | 76,0 | 78,4 | 80,3 | 80,1 | 79,3 | 79,4 | 79,1 | 81,7 | 81,3 | 80,8 |
14 | 15 | 16 | 17 | 18 | 19 | 20 | 21 | 22 | 23 | 24 | 25 | 26 | |
14 | ID | ||||||||||||
15 | 98,9 | ID | |||||||||||
16 | 99,3 | 99,3 | ID | ||||||||||
17 | 99,3 | 99,3 | 99,6 | ID | |||||||||
18 | 89,7 | 89,9 | 89,9 | 89,9 | ID | ||||||||
19 | 83,9 | 82,9 | 83,4 | 83,4 | 84,1 | ID | |||||||
20 | 84,1 | 83,0 | 83,5 | 83,5 | 84,1 | 98,9 | ID | ||||||
21 | 83,9 | 83,2 | 83,4 | 83,4 | 82,5 | 92,8 | 92,6 | ID | |||||
22 | 83,7 | 83,0 | 83,2 | 83,2 | 82,3 | 92,4 | 92,6 | 99,1 | ID | ||||
23 | 84,7 | 84,1 | 84,1 | 84,2 | 83,7 | 91,9 | 91,4 | 91,7 | 91,7 | ID | |||
24 | 83,7 | 82,7 | 83,2 | 83,2 | 84,1 | 96,7 | 97,2 | 93,5 | 93,6 | 91,7 | ID | ||
25 | 81,3 | 81,1 | 81,1 | 81,3 | 82,3 | 82,0 | 81,5 | 81,0 | 80,8 | 82,9 | 81,5 | ID | |
26 | 81,1 | 81,0 | 81,0 | 81,1 | 82,2 | 82,2 | 81,7 | 81,1 | 81,0 | 83,0 | 81,7 | 99,8 | ID |
27 | 80,0 | 80,1 | 80,0 | 80,0 | 79,3 | 75,3 | 75,3 | 75,3 | 75,2 | 76,7 | 75,7 | 80,6 | 80,8 |
Ghi chú: 1. S. globosa AB515320, 2. S. globosa, 3. S. ryukyuensis LC519268, 4. Scopimera sheni AB600941, 5. Metopograpsus oceanicus, 6. M. frontalis MZ832092, 7. M. thukuhar MH298869, 8. Metaplax tredecim, 9. M. tredecim LC498190, 10. M. longipes LC498185, 11. P. splendida, 12. P. splendida ON193471, 13. crassipes JX050997, 14. Gelasimus vocans, 15. Gelasimus vocans AB535426, 16. G borealis, 17. G. borealis LC053376, 18. G. tetragonon LC053377, 19. P. bidens, 20. P. bidens OL877215, 21. P. peninsulare, 22. P. peninsulare MK033184, 23. ungulata LC510485, 24. P. sanguimanus LC510481, 25. P. milloti, 26. M. milloti LC097130, 27. M. tomentosus LC097136

Hình 6. Cây phát sinh các loài cua RNM dựa trên trình tự gen COI mtDNA
Cua thuộc liên họ Grapsoidea và Ocypodoidea là nhóm sinh vật tiêu thụ cơ bản và thứ cấp ở vùng bãi triều, RNM nên thu hút sự quan tâm của các nhà nghiên cứu. Hệ thống phát sinh các loài cua thuộc hai liên họ này có lịch sử phân loại phức tạp, nhiều lần được tách, gộp, nâng, hạ bậc phân loại, có những đơn vị phân loại mới được hình thành, tuy nhiên vẫn còn những vấn đề cần được làm rõ. Schubart [19] đã nghiên cứu phát sinh loài phân tử của cua RNM ở vùng ở châu Mỹ, Đông Á và Đông Phi dựa trên trình tự gen ty thể (12S và 16S mtDNA), các đại diện của tất cả các họ và phân họ cũng được phân tích. Kết quả cho thấy các họ cua Grapsidae, Ocypodidae, Sesarmidae và Varunidae là các họ đơn ngành. Họ Sesarmidae, gồm nhiều loài đặc hữu cho vùng Ấn Độ - Tây Thái Bình Dương, trong đó giống Chiromantes và Parasesarma không phải là giống đơn ngành. Nghiên cứu của Manicantan [20] đã ghi nhận 35 loài thuộc 20 giống, 8 họ cua phân bố ở RNM ven bờ biển phía Đông Nam Ấn Độ. Phân tích phát sinh loài dựa trên trình tự COI mtDNA của các loài cua thu được cho thấy sự đa ngành của hai liên họ Grapsoidea và Ocypodoidea khi cây phát sinh loài chia thành 3 nhánh chính, trên mỗi nhánh đều có các loài của cả hai liên họ. Như vậy, kết quả phân tích phát sinh loài cua RNM trong nghiên cứu hiện tại phù hợp với các kết quả được công bố trước đây. Do đó, cần phân tích đa dạng các chỉ thị phân tử và bổ sung các tiêu chí đánh giá về mặt hình thái để làm rõ hơn mối quan hệ phát sinh các loài cua RNM.
4. KẾT LUẬN
- Đã phát hiện 9 loài cua thuộc 7 giống, 6 họ, hai liên họ phân bố ở các dải cây ngập mặn tại Đầm Cù Mông, tỉnh Phú Yên. Trong đó có 2 loài (Parasesarma peninsulare và Metopograpsus oceanicus) mới phát hiện Việt Nam. Không ghi nhận sự khác biệt về thành phần loài giữa mùa mưa và mùa khô.
- Cây phát sinh loài dựa trên gen COI mtDNA của các loài cua cho thấy sự đơn ngành ở mức độ giống và họ, và sự đa ngành của hai liên họ Ocypodoidea và Grapsoidea.
Tài liệu tham khảo
2. Rosenquist J., The effect of environmental and disturbance factors on the presense of different crab species in Pranburi Forest Park, Thailand, Biology and Environmental Science - Bachelor’s Programme, 2017:16-26.
3. Tue N. T., Hamaoka H., Sogabe A., Quy T. D., Nhuan M. T., Omori K., Food sources of macro-invertebrates in an important mangrove ecosystem of Vietnam determined by dual stable isotope signatures, Journal of Sea Research, 2012, 72:14-21.
4. Chertoprud E. S., Spiridonov V. A., Marin I. N. and Mokievsky V. O., Brachyura crabs (Crustacea Decapoda Brachyura) of the mangrove intertidal zone of southern Vietnam, benthic fauna of the bay of Nha Trang, 2012, 2:258-295.
5. Ravichandran S., Fredrick W. S., Khan S. A. and Balasubramanian T., Diversity of Mangrove Crabs in South and South East Asia, Journal of Oceanography & Marine Environmental System, 2011, 1(1):01-07.
6. Sharifian S., Kamrani E. and Saeedi H., Global biodiversity and biogeography of mangrove crabs: Temperature, the key driver of latitudinal gradients of species richness, Journal of Thermal Biology, 2020, 102692.
7. Bộ Nông nghiệp và Phát triển Nông thôn, Quyết định số 1187/QĐ-BNN-TCLN, ngày 03 tháng 4 năm 2018, Công bố hiện trạng rừng Toàn quốc năm 2017.
8. Đỗ Văn Nhượng và Hoàng Ngọc Khắc, Một số dẫn liệu về giáp xác (Crustacea) trong hệ sinh thái rừng ngập mặn xác Giao Lạc, huyện Giao Thủy, tỉnh Nam Định, Tạp chí Khoa học trường Đại học Sư phạm Hà Nội, 2002, 4:120-132.
9. Đỗ Văn Nhượng, Dẫn liệu bước đầu về cua (Bracyura) ở rừng ngập mặn Cần Giờ, Thành phố Hồ Chí Minh, Tạp chí Sinh Học, 2003, 25(4):6-10.
10. Đỗ Văn Nhượng và Hoàng Ngọc Khắc, Dẫn liệu bước đầu về các loài cua ở rừng ngập mặn vùng cửa sông Hồng, Tạp chí Sinh Học, 2004, 26(4):13-19.
11. Đỗ Văn Nhượng và Hoàng Ngọc Khắc, Dẫn liệu bước đầu về nhóm cua (Brachyura, Crustacea) ở rừng ngập mặn ven biển từ Tĩnh Gia (tỉnh Thanh Hóa) đến Hội An (tỉnh Quảng Nam), Tạp chí Sinh Học, 2006, 25(1):35-39.
12. Lê Văn Thọ, Đặng Văn Sơn, Nguyễn Thị Mai Hương, Phan Doãn Đăng, và Trần Ngọc Diễm My, Thành phần loài và phân bố của các loài cua (Crustacea: Decapoda: Brachyura) ở rừng ngập mặn huyện Cù Lao Dung, Sóc Trăng, Tạp chi Khoa học & Công nghệ Việt Nam, 2020, 62:13-18.
13. Hoàng Ngọc Khắc, Vũ Minh Giáp, Vũ Tuấn Lộc và Nguyễn Thanh Bình, Thành phần loài và phân bố cua (Brachyura) trong hệ sinh thái rừng ngập mặn huyện Hậu Lộc, tỉnh Thanh Hoá, Tạp chí Khoa học Đại học Tân Trào, 2021, 21:112-118.
14. Le Van Tho, Nguyen Van Tu, Tran Ngoc Diem My, Damin Lee, Won Kim, Dang Van Son, Pham Doan Dang, Luong Duc Thien, Species composition and distribution of Brachyura crabs in Duyen Hai town, Tra Vinh province, Vietnam journal of Science, Technology and Engineering, 2018, 60(4): 39-44, Doi: 10.31276/VJSTE.60(4).39-44.
15. Shih H. T., Hsu J. W., Wong K. J. H, Ng N. K., Review of the mudflat varunid crab genus Metaplax (Crustacea, Brachyura, Varunidae) from East Asia and northern Vietnam, ZooKeys, 2019, 877:1-29.
16. Shih H. T., Wong K. J. H., Chan B. K. K., Thanh Son Nguyen, Van Tu Do, Xuan Quang Ngo and Hsu P. J., Diversity and Distribution of Fiddler Crabs (Crustacea: Brachyura: Ocypodidae) in Vietnam, Zoological Studies, 2022, p.61-66.
17. Nguyễn Xuân Hòa, Phạm Thị Lan và Nguyễn Xuân Trường, Hiện trạng rừng ngập mặn ở dải ven bờ Nam Trung Bộ (từ Đà Nẵng đến Ninh Thuận), Tuyển Tập Nghiên Cứu Biển, 2010, 17:167-177.
18. Folmer O., Black M., Hoeh W., Luzt R. and Vrijenhoek R., DNA primers for amplification of mitochondrial cytochrome c oxidase subunit I from diverse metazoan invertebrates, Molecular Marine Biology and Biotechnology, 1994, 3(5):294-299.
19. Schubart A. D., Cannicci S., Vannini M. and Fratini S., Molecular phylogeny of grapsoid crabs (Decapoda, Brachyura) and allies based on two mitochondrial genes and a proposal for refraining from current superfamily classification, Journal Compilation, 2006, 44(3):193-199.
20. Manikantan G., Prasanna K. C., Vijaylaxmi J., Pugazhvendan S. R. and Prasanthi N., Diversity, phylogeny, and DNA barcoding of brachyuran crabs in mangrove environments created artificially, The preprint server for Biology, 2020, 09.